Nama : Yan Aprendi
NPM : 1C414344
Kelas : 3IB05
FLOWCHART
KONTROL LEVEL TANKI AIR
Tangki
penampungan air atau sering disebut toren atau tandon sangat umum dipakai di
perumahan. Fungsinya cukup vital sebagai cadangan air yang siap digunakan untuk
kebutuhan rumah tangga sehari-hari, terutama bila terjadi masalah dengan suplai
dari pompa air atau karena pemadaman listrik. Keuntungan lainnya adalah juga
dalam sisi penghematan listrik karena pompa air tidak sering start-stop dalam
interval singkat saat berlangsung pemakaian air.
Umumnya
toren air dikontrol secara otomatis oleh suatu mekanisme pengaturan yang akan
mengisi air bila volume air tinggal sedikit dan menghentikannya bila sudah
penuh. Cukup merepotkan bila kontrol pengisian air dilakukan manual oleh
penghuni rumah. Karena selain harus menunggu sekian lama sampai air mulai naik
hingga keluar di keran air, juga air yang sudah penuh berpotensi terbuang
disebabkan penghuni rumah lupa untuk mematikan pompa air.
Tangki Air
dengan Level Control Switch
Sedangkan
model Level Switch menggunakan kontak relay yang
bersifat elektrik, dan ada juga yang menyebutnya liquid level relay.
Nama yang lebih familiar di beberapa tempat untuk model ini adalah “Radar”.
Sebetulnya ini adalah nama merk. Jadi seperti kita menyebut “Kodak” untuk
kamera atau “Odol” untuk pasta gigi.
Hampir
mirip dengan model ball-floater, hanya saja bola pelampungnya diganti
dengan 2 buah “sinker” (pemberat) yang dipasang menggantung dalam satu
tali. Kemudian sistem pengaturannya menggunakan kontak relay yang
dihubungkan dengan mesin pompa air melalui kabel listrik. Saat level air di
toren rendah maka mesin air akan start.
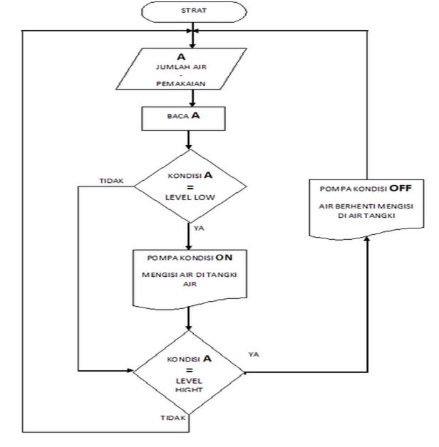
- Saat air mencapai setengah dari pemberat yang bawah (level low) maka dua pemberat (sinker) akan menggantung dimana total beratnya akan mampu menarik switch yang ada pada switch body di bagian atas. Saat kondisi awal, sistem ini akan membaca banyaknya air si dalam tangki yang akan berkurang karena pemakaian.
- Bila banyaknya air lebih kecil atau sama dengan level low maka, Switch yang tertarik pemberat akan membuat kontak relay menjadi close dan arus listrik akan mengalir melalui kabel ke mesin pompa air yang kemudian start dan mengisi air ke dalam toren hingga mencapai level high.
- Saat air mendekati level high, maka pemberat bagian bawah akan mengambang dan saat level air mencapai setengah dari pemberat bagian atas maka level switch akan kembali ke posisi awal (dengan bantuan pegas yang ada dalam switch body) sehingga kontak relay akan menjadi open dan arus listrik terputus sehingga mesin pompa air stop secara otomatis.
- Batas level high dan level low dalam toren ini dapat di-setting sesuai keinginan, dengan mengatur ketinggian dari dua pemberat ini. Cukup dengan mengatur panjang talinya dan kemudian dikencangkan kembali ikatannya.
- Jika setting level low-nya dinaikkan (pemberat bagian bawah posisnya lebih naik), maka volume air dalam toren akan masih tersisa banyak sesaat sebelum air diisikan kembali. Begitu pula jika setting level high-nya dinaikkan (dengan menaikkan lagi posisi pemberat bagian atas), maka volume air akan bisa mendekati maksimum kapasitas yang bisa ditampung dalam toren sesaat setelah mesin air dimatikan.
- Hanya perlu diperhatikan, bila jarak antara kedua pemberat sangat pendek (sehingga jarak level low dan high berdekatan) maka akibatnya interval pengisian air akan lebih singkat sehingga mesin pompa air akan semakin sering start-stop. Apalagi jika toren yang digunakan memiliki kapasitas kecil, misalnya 250 liter. Ingat, start mesin pompa air akan menyerap daya listrik yang cukup besar. Karena itu setting pemberat ini lebih disesuaikan pada kebutuhan dengan pertimbangan aspek volume cadangan air dalam toren dan penghematan daya listrik.

